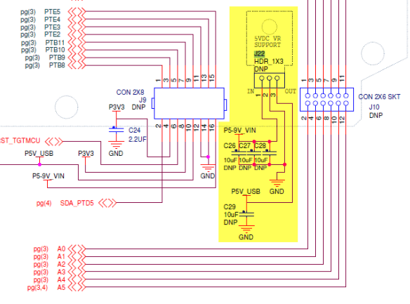
The Freescale Freedom boards like the FRDM-KL25Z feature an Arduino header so I can stack shields on it. Unfortunately, the Freedom board does not generate 5V if not connected to the USB cable. This makes it not possible to be used with many shields like the Adafruit Motor Shield: such shields expect that the Arduino board is providing 5V through the Arduino header (Pin 10 on J9 on the FRDM-KL25Z). So I had to do hardware changes to generate that 5V if I used my board disconnected from USB, e.g. running from batteries through V_IN (pin16 (P5-9V_IN) on the FRDM-KL25Z.
The good news is that the Rev.E of the Freedom FRDM-KL25Z board has now a header J22 to make things easier:
FRDM-KL25Z Schematic
This header can be populated to generate the needed 5V from V_IN:
❓ The schematic/board provides footprints for several capacitors to counter LC voltage spikes. As I’m using low loads with short cables, I probably do not need them. Have a look at this Pololu article on this subject.
Pololu 5V Converter
Pololu sells a the “Pololu 5V Step-Up/Step-Down Voltage Regulator S7V7F5” 5V Buck Converter (Part number 2119) which generates 5V from an input voltage between 2.7V and 11.8V. This makes it ideal to generate the 5V from batteries.
The tiny 9×12 mm module has three normal 2.54 mm pins for VIN, GND and VOUT (5V):
Soldering the Headers to the Module
Pololu ships the module with two different headers (straight and right-angle male headers). I used the straight one:
Mounting on FRDM-KL25Z
Then the converter gets soldered on the FRDM-KL25Z:
💡 I intentionally used the header in the above way (with the 3 pins going above the module: that way I have more test or connection points on the board. Of course otherwise it would make sense to cut the pins. Cutting the pins is advised if they could get in contact with components on a shield above the converter.
Summary
As the FRDM boards to not generate the needed 5V from V_IN as needed by many shields, I need to add a buck converter or similar power source to have 5V on the Arduino header. The FRDM-KL25Z RevE board makes it easier to add such a thing like a Pololu 5V Step-Up/Step-Down converter. That converter costs less than $5.
Happy Powering 🙂







I assume you’ve read and considered this comment on the Pololu page:
When connecting voltage to electronic circuits, the initial rush of current can cause voltage spikes that are much higher than the input voltage. If these spikes exceed the regulator’s maximum voltage, the regulator can be destroyed. If you are connecting more than about 9 V, using power leads more than a few inches long, or using a power supply with high inductance, we recommend soldering a 33 μF or larger electrolytic capacitor close to the regulator between VIN and GND. The capacitor should be rated for at least 16 V.
LikeLike
Hi Bill,
yes, that’s the text I’m referring to from my article.
LikeLike
Oops, sorry. I was a little “quick to click” there. Days after I read your blog post I went to check out the Pololu site, read that, and then posted my comment without re-reading the blog.
I do like to go overboard though on stuff like protection circuitry and filter/bypass caps. 🙂
LikeLike
Hi Bill, no worries. My students tend to say the same thing about me too. Less on circuitry, but more about global variables, using printf() or missing volatile keyword 😉
LikeLike
Pingback: Review: New FRDM-KL26Z Board | MCU on Eclipse
Hi Erich,
Just wondering, with the 5V regulator soldered on the Freedom Board, when USB is connected, will there be a clash of 5V supply to header J9 pin 10?
Thanks in advance
LikeLike
The diodes D13 and D6 should protect it. I have added a 5V DC/DC converter on multiple boards, and I have not seen a problem.
LikeLike
Thank you very much for this guide!!!
LikeLike